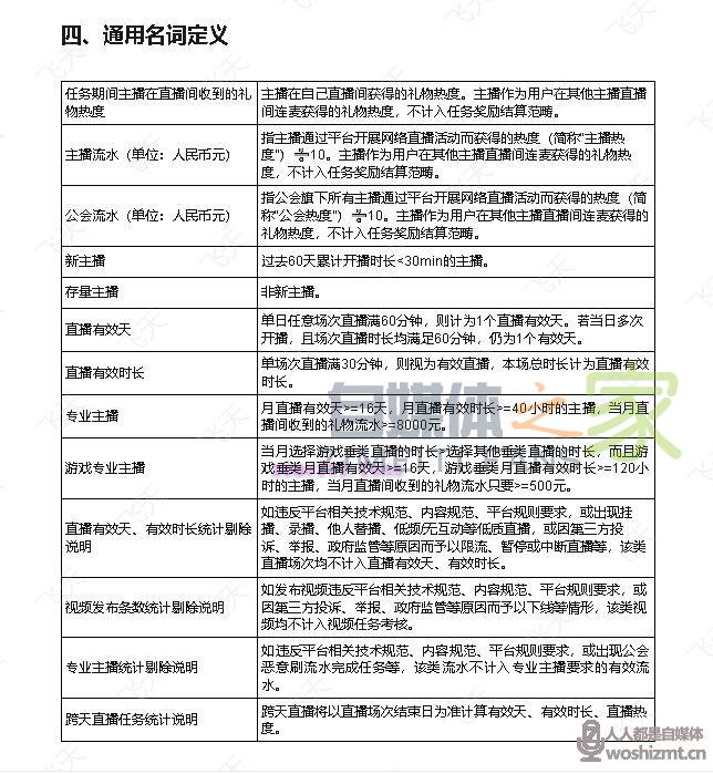
新主播:过去60天开播时长<30分钟的主播
结算方式:奖励在主播关播后2日内同步到后台收入数据中,按月结算。数据统计截止到前天23:59,跨天直播数据统计到第二日。每日0点30分-3点更新昨日数据
·公会已经绑定的主播,若满足新主播条件,主播开播后默认参与拉新任务
主播已经绑定过公会(或接受过主播的拉新邀请),并目之后有过开播行为,则主播再加入其他公会,其他公会也无法获得该主播的拉新奖励。举例:公会绑定了新主播,且新主播在绑定后有开播行为,则新主播产生的拉新奖励归属公会A。若新主播在拉新周期(90天)内与公会A解绑,并加入公会℃,则公会℃无法获得新主播的拉新奖励,拉新奖励仍归属公会A
■同一主播,只可参与一次拉新奖励活动
。参与“优质游戏主播激励计划”和“音乐人激励计划”的主播,从“礼物掉落”奖励获得的流水,不参与以上奖励,同时礼物掉落产生的流水不计算为5000元以内部分。例如主播打赏收入4000元,礼物掉落收入2000元,则主播的任务贡献流水为0。
2022年1月1日0点前已经参与拉新任务的主播,按参与拉新任务时的任务条件进行,根据主播达成的任务不同,公会奖励比例为5%、15%:奖励比例将于达成任务后下一场直播开播生效:从2022年1月1日开始,任务流水为主播该月超过5000元部分的礼物流水。任务规则如下:
注:以上流水指任务流水,统计规呗则与拉新奖励第一个表格的任务流水统计规则一致
·2022年1月1日起,个人主播身份邀请新主播参加拉新活动,拉新奖励比例由最高10%降低为5%。2022年1月1日前,个人主播身份已邀请新主播参加拉新活动的,拉新奖励比例保特之前的最高10%。
基础奖励不设门槛,当月总流水大于0的公会可领取该奖励:
可参与任务主播:不属于“拉新奖励周期90天范围内”的存量主播:
存量主播:新主播(新主播为过去60天累计开播时长<30分钟的主播);
【重点提示】邀请主播入会前,请与主播沟通清楚,主播是否绑定过其他公会(或接受过主播的拉新邀请),并且之后有过开播行为。这类主播仍在拉新奖励90天范围内,加入公会后不能算入存量主播(不会出现在公会后台任务列表)。
存量主播任务流水计算规则:
(1)存量主播任务流水仅统计主播当月达到5000元之后的流水;当月1号开始首次达到5000元的部分流水,不属于存量主播任务流水;:
(2)存量主播任务流水仅统计主播在公会绑定期间的流水(即主播入会前或退会后的流水不算入)。
若主播当月存在多次入会退会的情况:
【情况1】:公会主播退会
【情况2】:个人主播入会
【情况3】:主播从公会A转公会B

【情况4】:主播多次入会、退会、转会

。参与”优质游戏主播激励计划”和“音乐人激励计划“的主播,从“礼物掉落”奖励获得的流水,不参与以上奖励,同时礼物掉落产生的流水不计算为5000元以内部分。例如主播打赏收入4000元,礼物掉落收入2000元,则主播的任务贡献流水为0
3、专业主播增长奖励
按公会12月总流水将公会分五个档位。分别对应不同的专业主播增长任务:
专业主播:月直播有效天>=16天,月直播有效时长>=40小时,当月直播间收到的礼物流水>=8000元(不含主播作为用户在其他主播直播间连麦获得的礼物流水)
游戏专业主播:当月选择游戏垂类直播的时长>选择其他垂类直播的时长,而且游戏垂类月直播有效天>=16天,游戏垂类月直播有效时长>=120小时的主播。当月直播间收
到的礼物流水只要>=500元。游戏专业主播也可算为专业主播。
专业主播增幅=(本月专业主播数-上个自然月专业主播数)/上个自然月专业主播数:
专业主播增长量=本月专业主播数-上个自然月专业主播数:
(1)按12月专业主播数和增长率要求,计算出的目标如果有小数,则向上取整。
【举例】:公会12月流水100万元,专业主播数9人:公会要获得10%的奖励,则1月需增长2人(9人20%=1.8人,向上取整后为2人)。
(2)按12月专业主播数和增长率要求,计算出的各档目标如果都有小数,且向上取整后各档目标一样,则公会完成任务后,按最高档比例获得奖励。
【举例】:公会12月流水60万元,专业主播数3人:11月专业主播增长20%是0.6人,向上取整后是1人:12月专业主播增长15%是0.45人,向上取整后也
是1人:若公会1月专业主播增加1人,则获得的奖励比例是10%专业主播数量统计规则:
(1)满足“专业主播”要求的新主播和存量主播都计入当月专业主播增长数量:
(2)如果当月主播在加入公会之前已经满足“专业主播”要求,则主播加入公会后,也不计入当月专业主播增长数量;
(3)主播只要在公会期间满足过专业主播涤件,就会被计入这个公会的专业主播增长数量(即当月主播退出公会了,当月公会的专业主播数量也不会下降);
(4)游戏主播违规收处罚:
a.主播:若月度回查发现选择游戏垂类直播,单场直播非游戏内容超过30分钟,则取消专业主播资格:若发现多次此类情况,将对账号进行限流,甚至封禁处理.
b.公会:若发现公会内此类违规主播达到5人以上,则取消公会奖励
存量主播任务流水计算规则:与第2点“基础奖励”中的存量主播任务流水计算规则一致。
·参与”优质游戏主播激励计划”和“音乐人激励计划”的主播,从“礼物掉落”奖励获得的流水,不参与以上奖励,同时礼物掉落产生的流水不计算为5000元以内部分。例如主播打赏收入4000元,礼物掉落收入2000元,则主播的任务贡献流水为0。
●该任务各阶段任务奖励不叠加,即最高任务奖励比例为12%:
高潜力公会特殊奖励:
注:这部分奖励与专业主播增长奖励不叠加
三、主播奖励政策详情
1、所有主播-短视频奖励






.jpg)




























暂无评论内容